全国
首页
业主直租
需求信息
仓储物流
投资/运营
增值服务
关于我们
客服电话:400-666-3328
注册 / 登录
发布信息
注册/登录
首页
业主直租
需求信息
仓储物流
投资/运营
增值服务
关于我们
发布信息
客服电话:
400-666-3328
全国
当前选择城市:全国
热门城市
全国
北京市
上海市
广州市
深圳市
杭州市
天津市
西安市
苏州市
武汉市
厦门市
长沙市
成都市
重庆市
南京市
石家庄市
A
B
C
D
E
F
G
H
J
K
L
M
N
P
Q
R
S
T
W
X
Y
Z
阿拉善盟
鞍山市
安庆市
安阳市
阿坝藏族羌..
安顺市
阿里地区
安康市
阿克苏地区
阿勒泰地区
澳门半岛
确定选择
苏州市常熟市66000平厂房招商
点击收藏
22月前维护
428人浏览
房源编号XQ2024060715423448316905
6.60万 平
可租面积
面议
价格(不含物业和税费)
出租
供应类型
多层
楼层
豪华装修
装修
暂无
结构
新
新旧
区域
江苏省 - 苏州市 - 常熟市 - 古里镇
丙二类
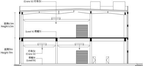
首层层高最高9m
二层以上最高可达6.5m
Tang靖靖
普通用户
联系TA
Tang靖靖
普通用户
联系TA
在线客服
Tang靖靖
普通用户
联系TA
在线客服
点击收藏
基本信息
房源详情
房源图片
交通位置
新旧
:
新
楼层
:
多层
装修
:
豪华装修
结构
:
暂无
电梯
:
可安装(未安装)
层高
:
暂无
押付
:
暂无
起租期
:
暂无
供电
:
暂无
承重
:
暂无
行车
:
暂无
配套设施
消防
宿舍
办公
建筑结构
多层
钢混
建筑属性
工业用地
新
旧
:
新
楼
层
:
多层
装
修
:
豪华装修
结
构
:
暂无
电
梯
:
可安装(未安装)
层
高
:
暂无
押
付
:
暂无
起
租
期
:
暂无
供
电
:
暂无
承
重
:
暂无
行
车
:
暂无
配
套
设
施
:
消防
宿舍
办公
建
筑
结
构
:
多层
钢混
建
筑
属
性
:
工业用地
上一个:
上海市奉贤区84568平方高标库招商
|
下一个:
上海市闵行区1600平方米商铺招商
相似房源
附近房源
租金相近
面积相近
江苏苏州昆山80000平方厂房出租
1.35
优质高标库
特惠价格
空地大
苏州市 · 昆山市
江苏苏州昆山80000平方厂房出租
优质高标库
特惠价格
空地大
优质高标库
特惠价格
1.35
可用面积:80000.00㎡
可用面积:8.00万㎡
苏州市 · 昆山市
22月前
太仓高新区多层厂房出租17000㎡
面议
丙二类厂房
多层厂房
苏州市 · 太仓市
太仓高新区多层厂房出租17000㎡
丙二类厂房
多层厂房
丙二类厂房
多层厂房
面议
可用面积:17000.00㎡
可用面积:1.70万㎡
苏州市 · 太仓市
37月前
江苏苏州锦丰镇沙洲智造园8000平厂房出租
面议
政府园区
交通方便
配套齐全
苏州市 · 张家港市
江苏苏州锦丰镇沙洲智造园8000平厂房出租
政府园区
交通方便
配套齐全
政府园区
交通方便
面议
可用面积:8000.00㎡
可用面积:8.00千㎡
苏州市 · 张家港市
20月前
陆渡镇苏州数智高新科创产业园招商
面议
5吨货梯
行车牛腿
精装办公、宿舍、食堂
苏州市 · 太仓市
陆渡镇苏州数智高新科创产业园招商
5吨货梯
行车牛腿
精装办公、宿舍、食堂
5吨货梯
行车牛腿
面议
可用面积:41090.00㎡
可用面积:4.11万㎡
苏州市 · 太仓市
20月前
江苏省常熟市
首页
业主直租
需求信息
仓储物流
投资/运营
增值服务
关于我们
微信公众号
微信小程序
企业愿景:产业地产直租
企业使命:降低产业地产租赁成本,让租客直接受益
联系: 400-666-3328
地址:上海市嘉定区盘安路501号菊园智慧中心A栋 / URL:www.qihuijia.com
CopyRight @ 2024 尚好佳(上海)信息科技有限公司 版权所有
联系支付